设为首页收藏本站rss

南京金友网 做南京人的网上家园

 找回密码
 立即注册

QQ登录

只需一步,快速开始

微信登录

微信扫一扫,快速登录

手机动态码快速登录

手机号快速注册登录

查看: 8817|回复: 0
收起左侧

总投资超6亿元!六合这条道路即将开建!

[复制链接]
累计签到:265 天
连续签到:3 天

1011

主题

100

回帖

1万

积分

管理员

Rank: 9Rank: 9Rank: 9

积分
18900

最佳新人活跃会员热心会员推广达人宣传达人灌水之王突出贡献优秀版主荣誉管理论坛元老

发表于 2022-1-19 08:46:43 | 显示全部楼层 |阅读模式 IP:- 中国台湾

马上注册,结交更多好友,享用更多功能,让你轻松玩转社区。

您需要 登录 才可以下载或查看,没有账号?立即注册 微信登录 手机动态码快速登录

x
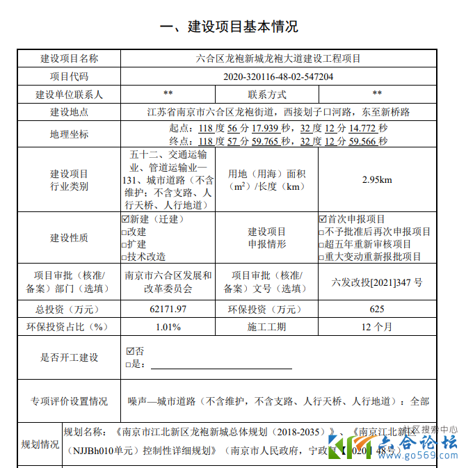
今天,我在政府官网发现,六合区龙袍新城龙袍大道建设工程项目环境影响报告表出炉,项目全长2.95公里,总投资62171.97万元。
52940d04226e2e576491d033901de259.png
cb12df235608a19fc273629c900c8436.png 龙袍大道西起于划子河路交叉口,向东止于新桥路交叉口,总里程约 2.95km,全线除创业路~杨庄河路之间有部分老路外,其余均为新建段。

66cc92004e4b027bf28990e4c97c347f.png 道路宽约 45 米,建设内容主要包括:新建道路、桥涵、隧道、综合管廊、地下过街设施,绿化迁移与景观恢复,同步完善排水、照明、交通工程及其他附属设施等。道路等级:城市主干路。
c22fbf3b8e1ab9f930f9cc39a90c1ab2.jpg 总体设计龙袍大道的总体方案为:由西侧划子河路交叉口起,以地面主干路形式向东敷设,短隧下穿龙袍南接线匝道后向东止于新桥路交叉口,全长约 2.95km。
dc36e24ab24279b9f61eca5658b898b5.png 其中,下穿绕越高速路改桥段〈(划子河路~-创业路)做远期预留,近期利用划子河路—外环南路—创业路实现贯通,近期实施里程约 2.46km。
c407510f6c2a2d531d910ff5ef044d89.png 该条道路位于龙袍新城内,再结合此前“六合区渡江胜利公园项目监理招标公告,多条道路建设展开,可以发现,龙袍新城的基础设施建设正在全面展开。
c86c62ace64bc131db175ae9fb4239a1.png 龙袍新城范围北至北沿江高等级道路,南至水杉大道,东至西沟河,西至划子口河,面积约9.6平方千米,紧邻26.9平方公里龙袍长江省级湿地公园。
8af9e74b790553750d999d3484676e26.png 随着城市化进程的发展,南京老主城已经满足不了源源不断的城市人口,在此之下,南京9大新城规划出炉,而龙袍新城便是其中之一。
d727f12494f3810c4091807e52b33a07.png 从全市格局来看,在南京2035远景规划中,常住人口将突破千万,经济总量将突破2万亿,未来的人口导向将逐渐流入这9大新城中,尤其是产城融合的新城。
473db728ece5388c2863b35b8d27294d.png 龙袍新城夜景效果图由此可见,龙袍新城的未来发展前景是可期的,而龙袍新城相对于其他新城的优势在于背靠国家级江北新区这颗大树,所以在资源获取上将会更加便利,前景更好。
59b60bf0b91cc4fe2e58492bd70ca821.png 龙袍新城效果图值得关注的是,虽然龙袍新城是南京最后一个启动的新城,但是整体进展一点都不慢,尤其是在中国中铁和六合区“牵手”,通过“特许经营+联合开发”模式,联合开发龙袍新城,项目总投资超过280亿元。
cf24c3a66c39087b4d527e09d664c22d.jpg 刚签约没多久,六合渡江胜利公园、龙袍污水处理厂等工程陆续上马,节奏之快令人惊叹,可以看出,龙袍新城的建设正在驶向快车道。
5cedca69c56b88266ac8f326a233451b.png 龙袍新城效果图在此前透露的一份文件中流露出了龙袍新城的部分建设内容,从信息中可以看出来整体规格非常高。
在2020年-2027年龙袍新城的重大项目实施计划中,匈牙利国际艺术交流中心、产业知识区、龙袍之门城市综合体等也名列其中。六合龙袍新城,未来真的是越来越好!来源:安家江北
六合事件、找工作、1-5折美食
点下方公众号进入查看
661ccbb3511aa45c87c53e2234164e53.gif
"小礼物走一走,来南京金友网支持我"
还没有人打赏,支持一下
您需要登录后才可以回帖 登录 | 立即注册 微信登录 手机动态码快速登录

本版积分规则

嗨!您好:
欢迎来到 南京金友网。
我的名字叫狗蛋
很高兴能够为您服务!
如果已经注册【立即登录】
还没有账号请【立即注册】
快速回复 返回顶部 返回列表