设为首页收藏本站rss

南京金友网 做南京人的网上家园

 找回密码
 立即注册

QQ登录

只需一步,快速开始

微信登录

微信扫一扫,快速登录

手机动态码快速登录

手机号快速注册登录

查看: 2970|回复: 0
收起左侧

单月狂销1亿+,六合“新街口”品质红盘都会风华苑C地块收官加推!

[复制链接]
累计签到:265 天
连续签到:3 天

1011

主题

100

回帖

1万

积分

管理员

Rank: 9Rank: 9Rank: 9

积分
18900

最佳新人活跃会员热心会员推广达人宣传达人灌水之王突出贡献优秀版主荣誉管理论坛元老

发表于 2023-1-9 22:14:55 | 显示全部楼层 |阅读模式 IP:- 中国江苏南京

马上注册,结交更多好友,享用更多功能,让你轻松玩转社区。

您需要 登录 才可以下载或查看,没有账号?立即注册 微信登录 手机动态码快速登录

x
进入2022年,楼市的风向正在发生转变,接踵出台的楼市政策,逐渐清晰的频发信号,使得此前遇冷的楼市,正在逐渐回暖!
1楼市小阳春,正悄然而至!
虎年一开局,房地产松绑政策就一个接一个传来,振奋人心!
全国性商品房预售资金监管意见出台,房企资金使用将更灵活。
104a4c39a5b59ea8620addae1b486518.png 近4万亿元投放创记录,天量信贷流向基础设施建设等领域,房地产融资渐次回归正常。
75b53ca4e011c05e622e729bd5385c22.png 央行降息,银行房贷利率不断下调,买房成本持续降低。
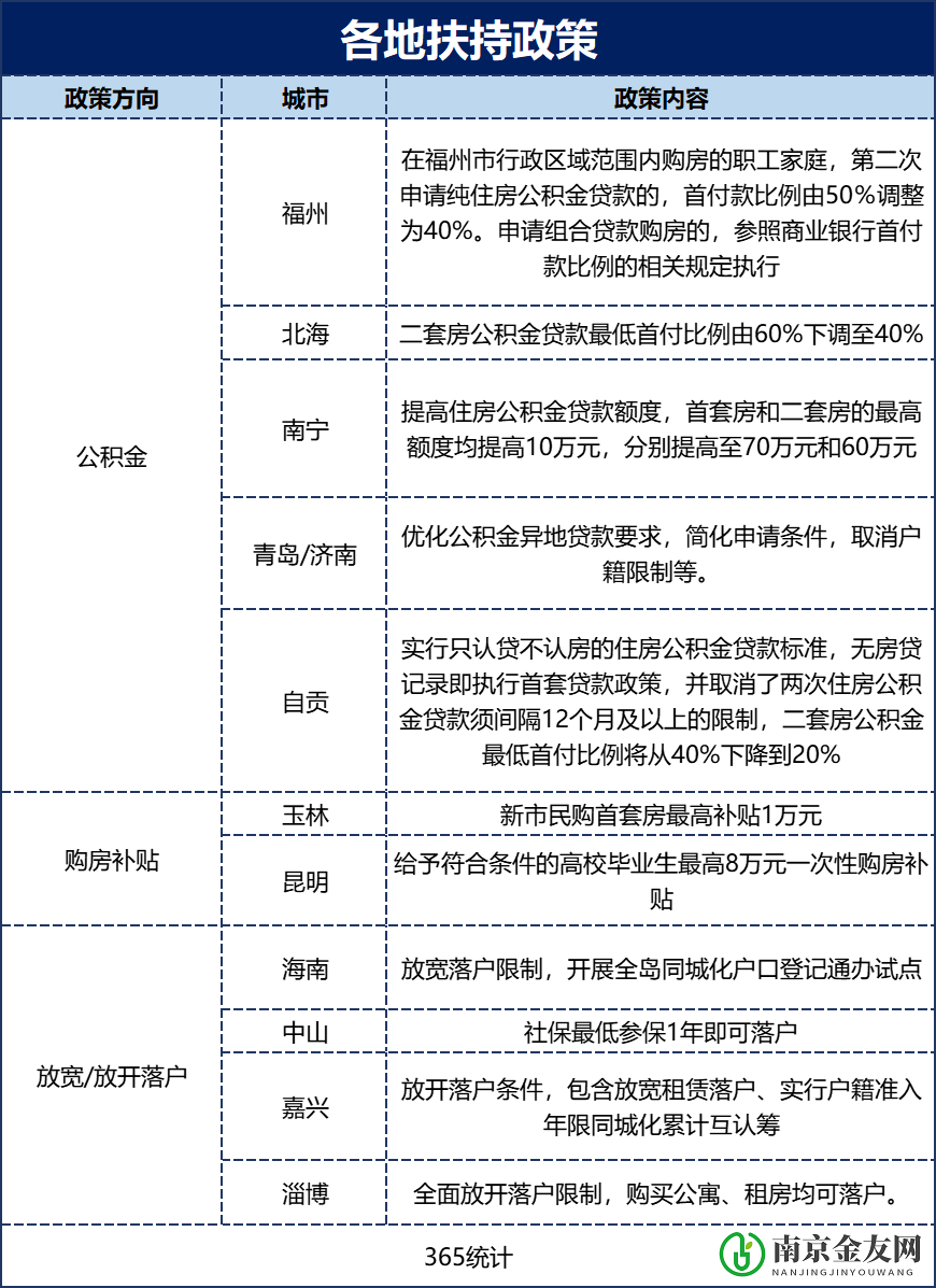
a71fc7b3751ed1894d8466198dc99822.png 多城公积金贷款政策松绑、落户放宽,购房利好消息不断...(来源:365楼市统计)
a327d254527f6ca017462747a1efce5f.png
此外,2月21日,中国人民银行公布最新贷款市场报价利率(LPR),一年期3.7%、5年期以上4.6%,在上个月五年期LPR迎来21个月来首降之后,本期再次与上一期持平。
据2月21日财经联发布消息:广州地区包括四大行在内的多家银行同步下调房贷利率。调整后,首套房贷款利率由原来的5.6%(LPR+100bp)下调至5.4%(LPR+80bp),二套房贷款利率由原来的5.8%(LPR+120bp)下调至5.6%(LPR+100bp)。
就在3月1日,郑州市政府办公厅发布通知,为落实房地产长效机制,实现“稳地价、稳房价、稳预期”目标,促进房地产业良性循环和健康发展,郑州从五个方面出台了19条相关政策。
b183f054cd9d99a7e3d4b5c0a84f0f55.png 从政策内容上看,此次郑州成为今年全国第一个在限购限贷方面全面放松的城市。
与此同时,南京2022年2月最后一周全市新房认购量为1290套,环比前一周的701套增加了84%;全市新房成交3759套,较前一周成交的1492套增加了2267套,环比增长152%;新房成交面积为52.3万㎡,环比前一周成交面积增长34.7万㎡,环比增加198%。

24f3eaff7ed40ac8dbaa71c117265f67.png 信息来源于365智库
而据统计南京各大银行开始下降房贷利率,首套房贷款利率最低5.6%!二套房利率最低5.8%。放款时间最快只要2周左右,多家银行表示目前额度充足。

结合种种利好信息来看,可以说目前楼市有明显回暖信号!多重利好政策推动之下,住房消费需求将被进一步激励。在新的一轮购房潮来临之前,抓紧2022年购房窗口期,或许才是明智之选!
2现象级“热销”,都会风华苑2月劲销1亿+ !
2022年春节过后,六合新一轮的楼市行情已然显现。闭眼买房的时代已经终结,对于现在的买房人而言,如果楼盘实力不够硬、配套不够好,压根打不动他们。如此背景下,只有敢为人先的破局者方能展露锋芒!
据了解,在当下行情之下,位于 六合“新街口”核芯位置的都会风华苑独具一格,走出了不一样的行情,上周末连续两天成交金额破千万!二月份更是取得了劲销1亿+的好成绩!
f272572f590a8a897aaa42037b3eb73f.jpg
c00c9a5a45a1da94d3a591068d140151.jpg 一次销冠是运气,次次蝉联是实力。
众所周知,都会风华苑自入市以来便成为六合市场上难以逾越的销量高峰,一路飘红,不愧六合销冠王!值得一提的是,都会风华截至当前整盘成交备案物价21757元/㎡(数据来自南京网上房地产)。在六合,这个项目做到了叫座叫好,着实厉害!
“为何会有这么多人选择都会风华苑?”,也许很多人会发生这样的疑问。但一切奇迹,皆有迹可循!
3独家揭秘,这就是众多六合人选择都会风华苑的原因!其一打动人心!高颜值实景大区呈现一般来说,支撑一个楼盘火爆的核芯要素,无非产品、地段两点。以此来看都会风华苑火爆热销现象,也就更好理解了。
首先是产品,比起大多数交付前只能靠效果图描绘蓝图的项目,都会风华苑这次做了一次大胆的尝试。
95869ecd780cda7d8a466400b9e14630.jpg 实景图

循着光影,你应该能够轻易看出,这可不是效果图,而是都会风华苑部分实景呈现。严格来说,这不是一件讨巧的事,因为实景呈现就意味着提前接受市场、准业主的检阅,但凡一处瑕疵都会左右项目销售预期。
但都会风华苑还是做了,并且现场看来,是超预期的做了!
门檐宽达约20余米,高约6米的棂星门,采用中式与现代手法进行结合,并辅以大面积臻贵的金属格栅构件设计,从进门开始,就显得格外尊贵。
e391f04204fa8320446fa25c5fe89d50.jpg 实景图
蕴藏多种景观体系的景观园林,曲径通幽步移景异,花团锦簇,让你在归家的那一刻起,就能享受到一步一景的园林景观。
31e64a444bdc065ff0acaa0599e82243.jpg 实景图
茶余饭后带着家人或者朋友在社区漫步,累了可以坐在青云堂休闲廊庭,一边聊天一边欣赏四季变幻的美景,这种感觉好不惬意。

f8ff5f8e66ef5cb419ae0fff3de61a74.jpg 实景图
长约24米,高约6.5米的金属格栅单元大堂门头,只为营造尊崇的归家仪式感,让回家更显气派。
f51045252316557d1dfa825ec343f9e2.jpg 项目实景图|非交付标无论是实景呈现的方式,亦或者实景所呈现的品质,在六合都是鲜见的。而现在就将部分产品维度提前、高标准呈现,这也是向都会风华苑的业主/准业主们释放的一种产品态度。
毕竟,再精美的效果图,也无法复刻实景呈现的踏实感。
e3e5d937c25f435c9d0df96a7ee2fc12.png 项目实景图|非交付标准
春暖花开,都会风华实景大区已经璀璨绽放,感兴趣的读者可以致电售楼处预约参观。其二非正芯不择址,非繁华不占位一个楼盘的冠军基因里,是离不开地块出身的。毋庸置疑,都会风华苑的城市资源占位,优秀到令人叹为观止。
首先,精准且刁钻的选址,决定了它傲人的地段优势。落位于六合“新街口”的黄金轴线之上,这条黄金轴线上连接起南京市主城区的江北大道快速路和地铁S8雄州站。与此同时,六合新市民中心、六合新图书馆、文化馆相应落地于六合新街口。可以说,这里吸附了六合整个的精粹资源,也承载了六合的未来和希望。
461693bef673be11075799ee7e5631f2.jpg 项目区位示意图
这里是六合区唯一一处结集了四座商业体的黄金位置,自带约1.5万方风华里沿街商铺(在建)、约17.5万方宝龙广场(在建),与欢乐港、荣盛国际广场(在建)、万达广场(在建)形成约70万方超级商圈。不难想象,这里成为商业板块未来暴风眼中心的可能性,几乎已经定型。
8a2122984265d6e4f7fedbe7c12955b0.png 效果图I仅供参考
这里拥有强大的交通系统,毗邻地铁S8号线和规划中的14号线。星罗密布的路网紧密衔接着六合众多重要街道和人口聚集区,并能顺利到达江北新区直管区和江南主城,交通来往非常便捷。
442ae428a3a8aec11b80dfd72723dd9e.png 区位示意图
这里的教育资源也是集众区之优,拥有办学历史悠久、师资力量雄厚的六合实验小学、励志学校。(本项目宣传资料对项目周边学校等教育配套资源的介绍旨在提供相关信息,并不意味着本公司对就学安排作出承诺。教育资源相关信息应以政府教育主管部门及办学方颁布的政策规定为准。)
0a6dd716a579ffb0dc847d4679eb437b.png 区位示意图毫无疑问,都会风华苑坐落于六合最繁华的中芯,亦无声彰显着城市固有的气质。未来这里不仅是六合无可替代的城市中芯,更是天生贵胄的非凡之地。未来我们相信,还会有很多项目上市,但是这样一个集聚了地段、配套、教育、交通等等头部资源于一身的地块,几乎不会再出现了

其三建面约89㎡入门级户型!人生第一套 值此风华!
在六合,在都会风华苑拥有一套住房,就是拥有一张烫金的名片。
都会风华苑所打造的建面约89㎡的三房产品,一直都被业界视为“宝藏”!因为,以相对较低的总价门槛,便能跻身高阶圈层,享受到社区高标准配套。这让大部分首次置业、首次改善的购房者拥有了成为“都会风华苑业主”的机会!
可贵的是,建面约89㎡豪华明星户型产品,面积虽不大,但在户型设计上拿捏地相当到位,将住房应有的“舒适度、尺度感”的精髓注入其中。
a28f9043efb873474bba612ef27bc181.png
三室两厅一厨一卫设计,将客厅、餐厅、厨房三大空间进行整体化布局,弱化了空间的界限感,达到去中心化的生活工区。除了面积的扩容,视野的开阔,更可以实现生活场景的多变共生。
d5a4cc0f9939381222ec4d636caf5f83.jpg 样板示范单位实景图|非交标可以想象一下,妻子在厨房忙碌的同时,也能透过厨房玻璃与餐厅的丈夫顺畅交流,亦能关照客厅孩子的一举一动生活的温馨跃然纸上。
e4c38a9e78ea6dc9342cd8a1b005865d.jpg 样板示范单位实景图|非交标户型三开间朝南,每个卧室都能均匀的享受阳光。值得一提的是,全卧室引入飘窗,闲暇时刻静坐休息,沐浴在阳光里,幸福感拉满。
65b4d3ae8df7f696a03a404f1d9ce7ce.jpg 样板示范单位实景图|非交标
2c319a7d109b5c2e6815e3588b4104af.jpg 样板示范单位实景图|非交标卫浴干湿分离,在洗手台区域增加浴室柜用来收纳,将生活备用品分类放置,既提高了空间利用率,又保证了环境的整洁美观。
98020fdcdf3ab8b454b9e8a35be55117.jpg 样板示范单位实景图|非交标
除了建面约89㎡的明星入门户型,项目还打造了建面约105㎡、建面约125㎡、建面约140㎡全生命周期户型,通过功能的转化,面向客群类型广,家庭结构跨度大,满足多样化置业需求。
建面约105㎡三室两厅两卫户型
ebb6b7609470696a7296519b68fc3090.jpg
00d57b6ae5d1fceb9bfe86433af965b3.png 样板示范单位实景|非交标建面约125㎡四室两厅两卫户型
d448870585f41a67ffbf1c63b1a43a00.jpg
建面约140㎡四室两厅两卫户型
ddb9764cf25b2ff0d48304aba2493cbe.jpg
f945045560dfc7c8bbf5e12d37f8e889.jpg 样板示范单位实景|非交标
除此之外,都会风华苑的装修标准,大体可以用“高配置、扣细节、兼顾实用性与美感”来总结。
首先自带装修三大件,标配空调系统、地暖系统和新风系统。其次采用A.O.史密斯地暖、科勒、TOTO、老板、西门子、海尔等家装一线品牌。拥有玄关、厨房、卫浴、卧室、全屋共五大装修体系,以及多达89项精工细节!
这不是简单的堆配置,而是对业主多样化生活场景预演后,得出的兼顾品味、生活习惯、舒适度等多重维度的解决方案。
这样的思考,在室内随处可见:房间通往卫生间还有小夜灯设计、柜门缓冲设计、避免绊倒移门选择上滑轨设计...
城央贵脉的黄金地段+封面级作品,豪华的配置,如诗如画的实景大区,每一项都令人怦然心动。多少年后,一定会有人,心满意足的跟朋友说,“喏,我家住在都会风华苑”,而不是“诺,我家住在南门”。
写在最后:楼市改善时代,买房已经不再是寻求一个“大众基本款”的安身立命,而是追求“高阶定制款”的一步到位。不论从产品审美、装修标准、还是人性化细节和远见式的产品生命力等各方面,都会风华苑在当下的六合市场,都走在了先列。值得一提的是当下还是六合买房的窗口期,随着金三银四小阳春的到来,再结合近期各大项目热销的情况,想要买房的朋友建议抓紧时间出来看看房子。
项目将于本月C地块收官加推,户型面积89㎡,105㎡,125㎡。而本次加推的125㎡户型更是C地块最后30套上市房源,卖完收官!以及建面约60-180㎡双地铁沿街旺铺(S8号线及规划的14号线)。想要买房的购房者,不妨抓紧时间到售楼处去看看。席位有限,尽早上车!
a779cbadfd63ca32ae54b202431eb663.png 营销中心电话:VIP:025-83229888营销中心地址:六合区雄州西路与朝天街交汇处西南约50米都会风华苑营销中心
3ef7e38b82b26a36351282f244980e5a.jpg 法律声明:1、具体交付标准以双方签署的《商品房买卖合同》及其附件、补充协议为准;2、本项目宣传资料对项目周边学校等教育配套资源的介绍旨在提供相关信息,并不意味着本公司对就学安排作出承诺。教育资源相关信息应以政府教育主管部门及办学方颁布的政策规定为准。3、本资料中对项目周边环境、交通及商业等其他配套设施的介绍,旨在提供相关信息,不意味着本公司对此做出了承诺。4、本资料系对不特定人群要约邀请,所有信息及文字仅供参考识别之用,部分图片曾以电脑修改。买卖双方的权利义务最终以合同约定为准。本公司保留对宣传资料随时更新、修改的权利,敬请留意最新资料。本公司只告知信息,不对此提供保证。5、项目核准地名:都会风华苑。开发商:南京龙合置业发展有限公司。预售许可证号:宁房销第2021400016、2021400029。6、本资料制作时间为2022年03月,有效期3个月
"小礼物走一走,来南京金友网支持我"
还没有人打赏,支持一下
您需要登录后才可以回帖 登录 | 立即注册 微信登录 手机动态码快速登录

本版积分规则

嗨!您好:
欢迎来到 南京金友网。
我的名字叫狗蛋
很高兴能够为您服务!
如果已经注册【立即登录】
还没有账号请【立即注册】
快速回复 返回顶部 返回列表