设为首页收藏本站rss

南京金友网 做南京人的网上家园

 找回密码
 立即注册

QQ登录

只需一步,快速开始

微信登录

微信扫一扫,快速登录

手机动态码快速登录

手机号快速注册登录

查看: 2737|回复: 0
收起左侧

南京金友网最全最详细的小程序隐私保护填写指引

[复制链接]
累计签到:265 天
连续签到:3 天

1011

主题

100

回帖

1万

积分

管理员

Rank: 9Rank: 9Rank: 9

积分
18900

最佳新人活跃会员热心会员推广达人宣传达人灌水之王突出贡献优秀版主荣誉管理论坛元老

发表于 2023-11-2 19:24:36 | 显示全部楼层 |阅读模式 IP:- 中国江苏南京

马上注册,结交更多好友,享用更多功能,让你轻松玩转社区。

您需要 登录 才可以下载或查看,没有账号?立即注册 微信登录 手机动态码快速登录

x

2021年10月29日微信团队通知11月1日起提交代码版本前需补充相应用户隐私保护指引。如何填写小程序隐私保护指引,以下为参考内容,实际审核结果以微信审核为准。

小程序隐私保护

小程序隐私保护


小程序隐私保护填写指引


关于近日收到配置用户隐私授权弹窗,否则后续代码提审与线上版本相应能力将受到影响。


这个问题已优化处理,隐私保护指引设置按照下面进行设置即可~

小程序隐私保护

小程序隐私保护


小程序隐私保护填写指引



                               
登录/注册后可看大图


小程序隐私保护填写指引


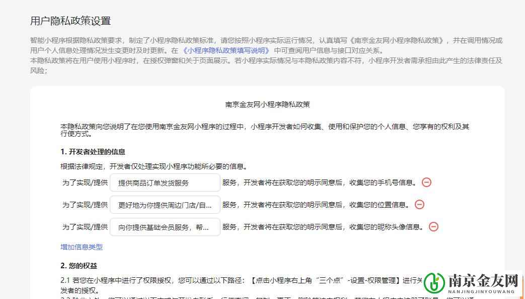
一、开发者处理的信息

1、为了___


开发者将在获取你的明示同意后,收集你的微信昵称、头像。(必选,不然会影响小程序点击授权登录无反应)


参考填写:保障你正常使用我们的服务,维护我们服务的正常运行,改进及优化我们的服务体验以及保障你的帐号安全;


或者向你提供基础会员服务,帮助你完成注册成为会员


或者减少用户注册流程,快速实现登录


2、为了____ 开发者将在获取你的明示同意后,收集你的位置信息。


参考填写:更好地为你提供周边门店/自提点;或者便捷你发现周边的餐饮、商店等生活服务信息


3、为了____ 开发者将在获取你的明示同意后,使用你的相册(仅写入)权限。


参考填写:保障你正常编辑个人信息等服务


4、为了____ 开发者将在获取你的明示同意后,收集你的手机号。


参考填写:提供商品订单发货服务


5、开发者 收集你选中的照片或视频信息 ,用于 发表评论、分享视频


7、开发者 收集你选中的文件 ,用于 编辑个人信息


8、开发者 收集你的地址 ,用于 核实商品订单发货地区


9、开发者访你的蓝牙,用于设备连接


10、为了____ 开发者将在获取你的明示同意后,访问你的麦克风。


参考填写:用于社区发帖上传音频


11、开发者收集你的发票信息,用于 维护消费功能 。


12、开发者读取你的剪切板,用于**文本等相关信息


13、为了 ____ ,开发者将在获取你的明示同意后,访问你的摄像头。


参考填写:上传图片或者视频


14、开发者收集你的设备信息,用于保障你正常使用网络服务


15、开发者收集你的订单信息,用于方便获取订单信息


16、开发者获取你选择的位置信息,用于线下导航服务



                               
登录/注册后可看大图


小程序隐私保护填写指引


注意:如以上类型没有默认显示的,可以点击 增加消息类型 选择,小程序隐私协议比较严格,如有使用到的需要增加上,建议按照教程所需的进行增加~



                               
登录/注册后可看大图


小程序隐私保护填写指引


二、信息的使用规则

5.2、再次以 页面提示、网站公告等 方式告知并征得你的明示同意。



                               
登录/注册后可看大图


小程序隐私保护填写指引


用户隐私保护指引设置审核中,需要等审核通过后,版本管理再去点击提交审核。



                               
登录/注册后可看大图


小程序隐私保护填写指引


注意:隐私协议,审核通过后 会延时生效,可以过一段时间(大概一个小时)再看看。



"小礼物走一走,来南京金友网支持我"
还没有人打赏,支持一下
走自己的路
您需要登录后才可以回帖 登录 | 立即注册 微信登录 手机动态码快速登录

本版积分规则

嗨!您好:
欢迎来到 南京金友网。
我的名字叫狗蛋
很高兴能够为您服务!
如果已经注册【立即登录】
还没有账号请【立即注册】
快速回复 返回顶部 返回列表